
Analog Devices Inc. ADuM7701 Evaluation Board
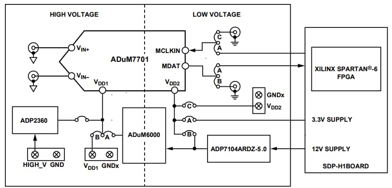
Analog Devices ADuM7701 Evaluation Board is a fully featured evaluation board that evaluates all the features of the ADuM7701 isolated Analog-to-Digital Converter (ADC). This evaluation board incorporates onboard power supplies and standalone capability. The ADuM7701 evaluation board is compatible with the SDP-H1 controller board. This evaluation board is controlled by the SDP-H1 via the J9 connector through the PC's USB port using the Analysis Control Evaluation (ACE) software. The ADuM7701 evaluation board has an onboard ADuM6000 isoPower dc-to-dc converter, ADP2360ACPZ-5.0 high-efficiency buck regulator, and ADP7104ARDZ-5.0 LDO regulator.Features
- Fully featured evaluation board
- Evaluates ADuM7701 isolated ADC
- Compatible with the SDP-H1 controller board
- Standalone capability
- PC-based ACE software for control and data analysis
- Onboard modules
- ADuM6000 isoPower dc-to-dc converter
- ADP2360ACPZ-5.0 high-efficiency buck regulator
- ADP7104ARDZ-5.0 Low-Dropout Regulator (LDO)
Kit Contents
- EV-ADuM7701-8FMCZ evaluation board
- ACE software download instructions
Block Diagram

Connection Diagram

Publicado: 2019-06-26
| Actualizado: 2024-03-12