Analog Devices / Maxim Integrated MAX17536 & MAX17546 Step-Down DC-DC Converters

Analog Devices MAX17536 and MAX17546 Step-Down DC-DC Converters are high-efficiency, high-voltage with an integrated high-side MOSFET. The converters can deliver up to 4A or 5A and generate output voltages from 0.9V up to 0.9 x VIN. The feedback (FB) voltage is accurate to within ±1.4% over -40°C to +125°C. The Analog Devices MAX17536 and MAX17546 Step-Down DC-DC Converters are available in a compact 5.0mm x 5.0mm Thin Quad Flat No-Lead (TQFN) package.

Features

  • Reduces external components and total cost
    • No Schottky-synchronous operation
    • Internal compensation for any output voltage
    • Built-in soft-start
    • All-ceramic capacitors, compact layout
  • Reduce number of DC-DC regulators to stock
    • Wide 4.5V to 42V or 60V input
    • Adjustable 0.9V to 0.9 x VIN output
    • 100KHz to 2.2MHz adjustable switching frequency with external synchronization
  • Reduces power dissipation
    • Peak efficiency > 95%
    • PFM/DCM modes enable enhanced light-load efficiency
    • Auxiliary bootstrap LDO for improved efficiency
    • 3.5µA shutdown current
  • Operates reliably in adverse industrial environments
    • Hiccup or latchoff mode overload protection
    • Dl to lx short detection feature
    • Built-in output voltage monitoring with reset
    • Programmable EN/UVLO threshold
    • Monotonic startup into pre-biased load
    • Over-temperature protection
    • -40°C to +125°C operation

Applications

  • Industrial power supplies
  • Distributed supply regulation
  • Base station power supplies
  • Wall transformer regulation
  • High-voltage single-board systems
  • General-purpose point-of-load

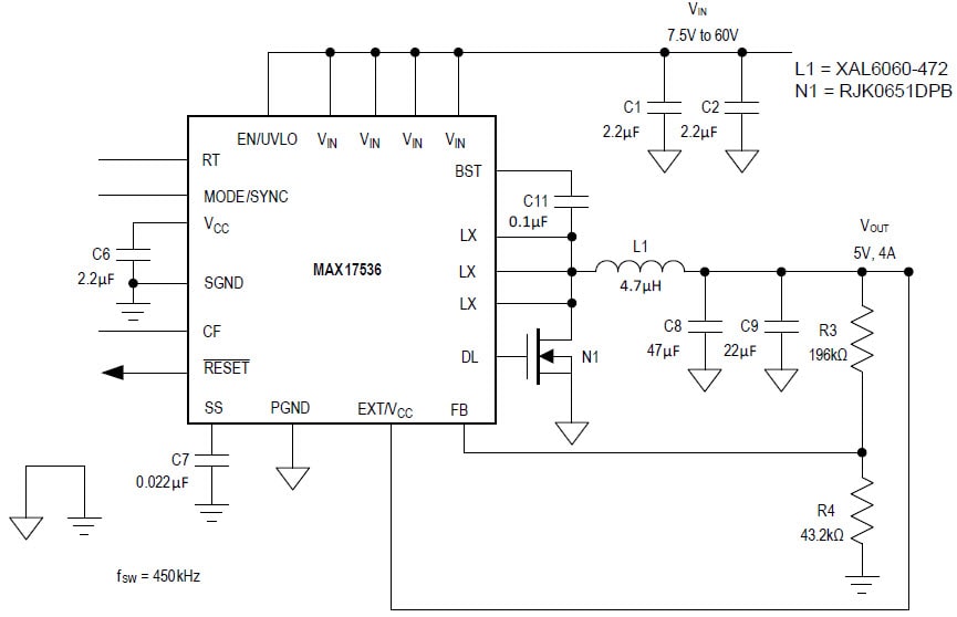
MAX17536 Application Circuit

Application Circuit Diagram - Analog Devices / Maxim Integrated MAX17536 & MAX17546 Step-Down DC-DC Converters

MAX17546 Application Circuit

Application Circuit Diagram - Analog Devices / Maxim Integrated MAX17536 & MAX17546 Step-Down DC-DC Converters
Publicado: 2016-04-04 | Actualizado: 2023-04-13