Everspin Technologies MR2A08A & MR2A16A 4Mb Parallel MRAM
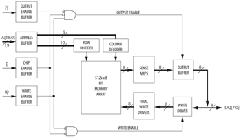
Everspin Technologies MR2A08A and MR2A16A 4Mb Parallel MRAM devices offer SRAM compatible 35ns read/write timing with unlimited endurance. The MR2A08A series products are 4,194,304-bit Magnetoresistive Random Access Memory (MRAM) devices organized as 524,288 words of 8 bits.The Everspin MR2A16A is a 4,194,304-bit MRAM device organized as 262,144 words of 16 bits. Data is always non-volatile for greater than 20 years. Data is automatically protected on power loss by low-voltage inhibit circuitry to prevent writes with voltage out of specification. The MR2A08A and MR2A16A are the ideal memory solution for applications that must permanently store and retrieve critical data and programs quickly.
The MR2A08A and MR2A16A are available in small footprint 400-mil, 44-lead plastic small-outline TSOP type-II package or 8mm x 8mm, 48-pin Ball Grid Array (BGA) package with 0.75mm ball centers. These packages are compatible with similar low-power SRAM products and other non-volatile RAM products.
The MR2A08A and MR2A16A provide highly reliable data storage over a wide range of temperatures. These products are offered with commercial temperature (0 to 70°C), industrial temperature (-40 to 85°C), and extended temperature (-40 to 105°C) range options.
Features
- 512K x 8 MRAM memory (MR2A08A)
- 256K x 16 MRAM memory (MR2A16A)
- Fast 35ns Read/write cycle
- SRAM compatible timing uses existing SRAM controllers without redesign
- Unlimited read & write endurance
- Automatic data protection on power loss
- Data always non-volatile for >20-years at temperature
- One memory replaces Flash, SRAM, EEPROM and BBSRAM in a system for simpler, more efficient design
- Replace battery-backed SRAM solutions with MRAM to eliminate battery assembly, improving reliability
- 3.3 Volt Power supply
- Commercial, industrial, automotive temperatures
- RoHS-compliant SRAM TSOPII package
- RoHS-compliant SRAM BGA package shrinks board area by three times
| N.º de artículo | Hoja de datos | Descripción | Serie | Paquete / Cubierta |
|---|---|---|---|---|
| MR2A08ACMA35 | ![]() |
Memoria RAM magnetorresistiva 4Mb 3.3V 35ns 512Kx8 Parallel Memoria RAM magnetorresistiva | MR2A08A | BGA-48 |
| MR2A08ACYS35 | ![]() |
Memoria RAM magnetorresistiva 4Mb 3.3V 35ns 512Kx8 Parallel Memoria RAM magnetorresistiva | MR2A08A | TSOP-II-44 |
| MR2A16ACYS35 | ![]() |
Memoria RAM magnetorresistiva 4Mb 3.3V 35ns 256Kx16 Prallel Memoria RAM magnetorresistiva | MR2A16A | TSOP-II-44 |
| MR2A08AMYS35 | ![]() |
Memoria RAM magnetorresistiva 4Mb 3.3V 35ns 512Kx8 Parallel Memoria RAM magnetorresistiva | MR2A08A | TSOP-II-44 |
| MR2A08AYS35 | ![]() |
Memoria RAM magnetorresistiva 4Mb 3.3V 35ns 512Kx8 Parallel Memoria RAM magnetorresistiva | MR2A08A | TSOP-II-44 |
| MR2A16AVYS35 | ![]() |
Memoria RAM magnetorresistiva 4Mb 3.3V 35ns 256Kx16 Prallel Memoria RAM magnetorresistiva | MR2A16A | TSOP-II-44 |
| MR2A16AYS35 | ![]() |
Memoria RAM magnetorresistiva 4Mb 3.3V 35ns 256Kx16 Prallel Memoria RAM magnetorresistiva | MR2A16A | TSOP-II-44 |
| MR20H40CDF | ![]() |
Memoria RAM magnetorresistiva 4Mb 3.3V 50Mhz 512K x 8 SPI | MR20H40 | DFN-8 |
| MR2A08ACMA35R | ![]() |
Memoria RAM magnetorresistiva 4Mb 3.3V 35ns 512Kx8 Parallel Memoria RAM magnetorresistiva | MR2A08A | BGA-48 |
| MR2A08ACYS35R | ![]() |
Memoria RAM magnetorresistiva 4Mb 3.3V 35ns 512Kx8 Parallel Memoria RAM magnetorresistiva | MR2A08A | TSOP-II-44 |

