Monolithic Power Systems (MPS) EVQ4312-R-01A Evaluation Board
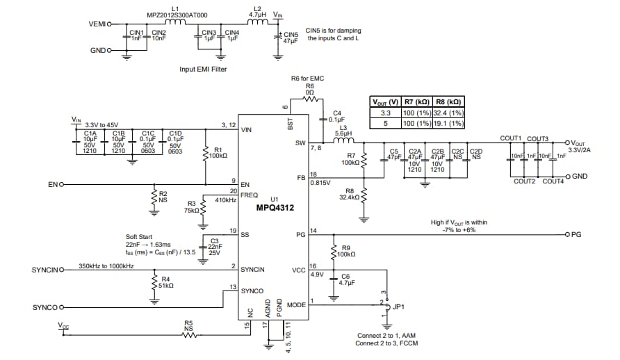
Monolithic Power Systems (MPS) EVQ4312-R-01A Evaluation Board demonstrates the capabilities of the MPQ4312 step-down switching regulator. The MPQ4312 Synchronous Step-Down Converters offer a configurable frequency with integrated internal high-side and low-side power MOSFETs (HS-FET and LS-FET). The MPQ4312 Converters deliver high power conversion efficiency across the entire load range, performed by scaling down the switching frequency (fSW) under light-load conditions.The EVQ4312-R-01A evaluation board is fully assembled and tested. The MPQ4312 is housed in a QFN-20 (4mm x 4mm) package with wettable flanks and is AEC-Q100 Grade 1 qualified.
Specifications
- 3.3V to 45V Input voltage (VIN) range
- 3.3V Output voltage (VOUT)
- 2A Maximum output current (IOUT)
- 94.7% Typical efficiency
- 410kHz Switching frequency (fSW)
Measurement Equipment Set-Up
Schematic
Publicado: 2022-10-20
| Actualizado: 2022-11-10
