Skyworks Solutions Inc. SKY66313-11EKx Evaluation Boards
Skyworks Solutions Inc. SKY66313-11EKx Evaluation Boards evaluate the fully input/output matched SKY66313-11 high-efficiency power amplifier for its features and all functionalities. The SKY66313-11 power amplifier is designed for FDD and TDD 4G LTE and 5G systems that operate from 3400MHz to 3600MHz wide instantaneous bandwidth. This amplifier offers 37dB high gain, high-efficiency (PAE = 15% @ +23dBm), pin-to-pin compatibility to PA family that supports all 3GPP bands. Typical applications include driver amplifiers for micro-/macro-base stations, FDD and TDD 4G LTE/5G systems, 3GPP bands (n78, B22, and B42), enterprise small cells, and massive MIMO.Applications
- FDD/TDD 4G LTE and 5G systems
- Supports 3GPP Bands n78, B22, and B42
- Driver amplifier for micro base stations and macro base stations
- Enterprise small cell and massive MIMO
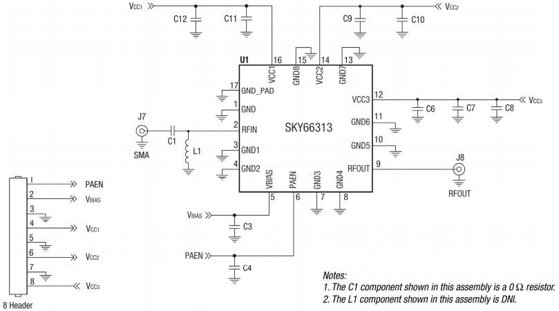
Application Schematic
Publicado: 2020-06-29
| Actualizado: 2022-03-11
